2025年7月14日,由泸州市重症医学质控中心与重庆市重症医学质控中心联合举办的“川渝联动--重症医学质控联盟基层行(叙永站)”活动在叙永县人民医院顺利举行。

来自泸州和重庆的重症医学质控中心专家以及叙永县重症医学质控小组的相关专业人员齐聚一堂,共同开启这场知识与经验交流的盛会。叙永县人民医院高度重视本次交流活动,尹德锋副院长带领医务部、护理部相关领导共同出席本次会议。首先,尹德锋副院长介绍了叙永县人民医院的情况、重症医学科的发展情况,并表示目前医院正处于争创三甲阶段,川渝两地专家联合带来的先进理念和精准指导,定会为医院重症医学专业发展和整体水平提升注入强劲动力。

泸州市重症医学质控中心主任雷贤英教授在致辞中强调了本次两地中心联合行动的重要意义。她指出,本次质控联动是提升区域整体重症救治水平、实现优质医疗资源下沉、促进质控标准同质化的重要实践。此次活动的主要目标是将省级/直辖市级质控中心的先进理念、规范标准和技术精准下沉到基层医院,帮助基层医院提升重症医学的规范化、同质化管理水平,最终惠及基层急危重症患者,保障人民群众生命健康。

重庆市重症医学质控中心主任周发春教授在开幕式致辞中表示,川渝重症医学质控联动是落实国家区域医疗中心建设战略的重要实践。他指出:"重庆与泸州山水相连、人文相通,在重症医学领域深化合作具有天然优势。本次基层行活动,是两地质控中心首次联合下沉县级医院,旨在通过‘标准共融、技术共享、质量共提’的模式,将国家级诊疗规范与质控要求精准输送到基层一线。"周教授强调,提升基层重症救治能力是筑牢区域健康防线的关键环节,对当地及周边群众生命健康保障意义重大。

会议内容丰富且实用,涵盖了多个重症医学领域的核心要点,紧密围绕医疗质量提升这一主线。在《国家重症医学专业质量控制指标(2024版)》专家解读环节,雷贤英教授对最新的重症医学专业医疗质量控制指标进行了抽丝剥茧般的剖析。她强调,准确理解和应用这些指标是构建完善质控体系的基石。不仅详细阐释了各项指标的内涵、设立意义,还结合实际案例分享了如何在日常医疗工作中精准应用这些指标,为参会人员提供了清晰的工作指引,助力各医疗机构提升重症医疗服务质量,确保医疗安全。

在《重症医学专业国家临床专科能力评估手册(2024版)解读》专题环节,重庆市重症医学质量控制中心主任、重庆医科大学附属第一医院重症医学科主任周发春教授进行了权威解读。周教授系统阐释了国家层面对重症医学专科能力建设的最新要求与评估框架,重点剖析了“医疗能力”“质量安全”“科研教学”“医院管理”四大维度的核心指标内涵及评分细则。他强调,该《评估手册》是引领重症医学专科高质量发展的“指挥棒”和“度量衡”,为各级医院(尤其是争创三甲的基层医院)明确了学科建设的目标、路径与评价标准。参会人员表示,此次解读高屋建瓴又紧贴实际,为基层医院对标国家要求、精准提升专科能力提供了清晰的“路线图”。

在重症核心技术培训--危重患者肺保护通气的实施板块,周发春教授从肺保护通气的理论基础讲起,详细讲解了肺保护通气的正确实施方法,包括参数设置、通气模式选择等关键环节。参会人员纷纷表示,此次培训极具针对性和实用性,让他们对危重患者肺保护通气这一核心技术有了更深入的理解和掌握,为今后在临床实践中更好地应用该技术提供了有力支持。

重症病例讨论环节将会议氛围推向了高潮。重症医学科刘路副主任介绍了目前正在重症医学科救治的一例车祸导致重型颅脑损伤、多发肋骨骨折、创伤性湿肺、呼吸衰竭的重症病例,川渝两地专家与基层同仁一道,围绕病例的诊断思路、治疗方案制定以及预后评估展开了热烈讨论。大家各抒己见,从不同角度分享自己的见解和经验,现场思维碰撞激烈。通过这种围绕实战案例的深度交流,实质上是质控指标在复杂临床情境下的具体应用指导,不仅拓宽了参会人员的重症诊疗思维,还进一步提高了基层医院医生对复杂重症病例的处理能力。

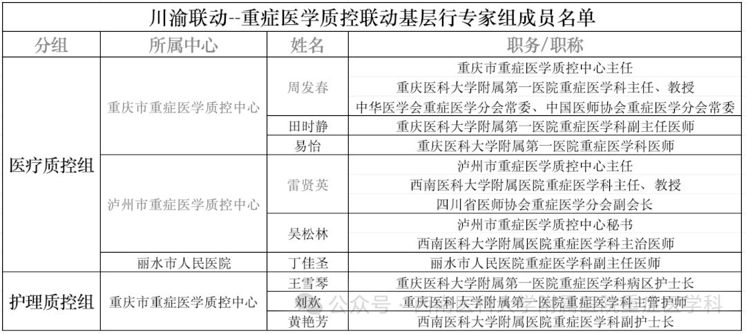
讨论结束后,参加本次质控指导的重症医学质控专家组成员深入病房进行了现场查房和质控指导。专家组成员包括:

专家们传达了最新的诊疗理念,提出了医疗质量持续改进的建议。现场质控指导分为护理质控组和医疗质控组。护理质控组在叙永县人民医院护理部刘永春副部长陪同下,围绕重症护理核心质控指标与规范(如人工气道管理合格率、压疮发生率、导管相关血流感染发生率、镇静镇痛评估执行率、约束具使用规范、院感防控措施落实等)进行了深入指导,不仅检查现状,更分享了最佳实践、流程优化建议及质量安全管理工具的应用经验,旨在系统性提升重症护理质量和安全。医疗质控组专家在医务部何仁林部长陪同下深入病房,严格依据《重症医学专业医疗质量控制指标(2024年版)》中的19项核心指标(如感染性休克Bundle完成率、深静脉血栓预防率、镇痛镇静评估率等)进行实地查看、病历审阅与数据分析。专家们凭借丰富的临床经验和专业知识,一针见血地指出了科室在医疗质量控制中存在的问题与不足,并深入分析原因,提出了具体且具有可操作性的改进措施、优化方案和建议,为叙永县人民医院建立和完善内部质控监测、反馈、改进的闭环管理机制提供了直接助力,也为医院“争创三甲”目标下的重症医学质量提升指明了具体路径。



此次"川渝联动--重症医学质控联盟基层行(叙永站)"的成功举办,作为川渝重症医学质控联盟深化合作的重要实践,搭建了川渝两地重症医学领域沟通交流的桥梁,通过精准的质控指导,有效促进了叙永县人民医院重症医学服务质量的标准化、规范化和同质化进程,切实保障了医疗安全,对推动区域重症医学专业发展起到了积极的促进作用。未来,川渝两地质控中心将继续深化合作,探索建立长效帮扶机制,在重症医学领域开展更多形式多样、内容丰富的交流活动,不断提升区域重症医疗服务能力,为保障川渝地区人民群众的生命健康保驾护航。